华侨生联考门槛变高还值得选吗?考纲大改和录取率下跌怎么办
华侨生联考门槛变高还值得选吗?考纲大改和录取率下跌怎么办
近日,DSE考试与华侨生联考接连发生政策调整,这两个传统上被视为“低分上名校”的捷径正同时发生变化。DSE从2027年开始,境外学校要让学生参加DSE

有两条通道,本来被看作是升学的便捷途径,此刻正一同收紧相关政策,如此一来,使得许多家庭的规划面对着变数。
政策调整收紧入口
从2027年起,境外的学校要是打算组织学生去参加香港中学文凭考试即DSE,那就必须得获取其所在地教育主管部门以及香港教育局的双重认可才行。这表明,学校的资质审核权限向上转移了,仅仅依靠香港考评局已经没办法决定一所境外学校能不能成为DSE的考点了。这一改变明显提升了境外考点,尤其是内地众多国际学校或者课程班组织DSE考试的门槛 。
这一调整,直接对“学校考生”的来源产生了影响,原本,内地部分港人子弟学校的中六学生,能够以“学校考生”的身份去参与,新规施行之后,这类学校得通过更为严格的官方审核,对于大多数并非在这些特定学校就读的内地学生来讲,他们依旧能够以“自修生”的身份去报名,然而获取考试支持以及培训的渠道,或许会因为考点收紧而受到影响。
华侨生联考难度升级

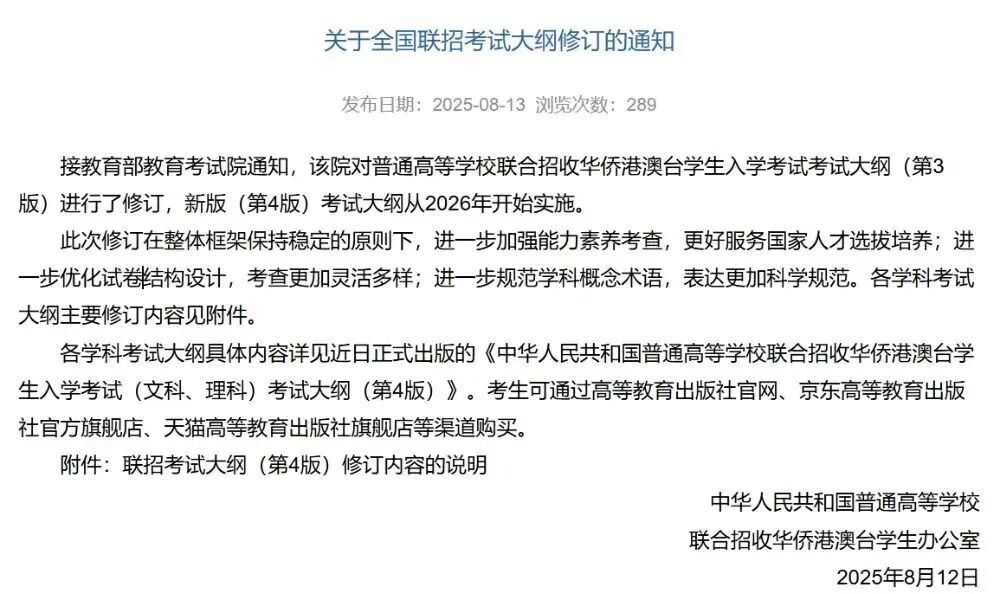
2026年,面向港澳台侨学生的联合招生考试迎来考纲大幅更新,此次升级被视作历史上变动最大的一回,其对学生知识掌握与综合能力提出更高要求,这一考试报考人数近年来持续快速增多,然而整体录取率却呈现出明显下滑趋势 。

一种“报考热”跟“录取冷”相持共存的状况出现没多久就致使竞争白热化了。以往,依靠“华侨生”身份形成的录取分数方面的优势可谓是相当显著,然而现时有迹象表明此项红利正在逐步缩减。考生不但总分要达到标准,一些顶尖院校还另开辟了专门针对单科成绩的门槛,就像香港中文大学(深圳)就明文声称英语单科成绩不得多于120高分。

竞争加剧录取率下滑
今时不同往日,两条路径竞争的激烈程度已然发生了变化。就拿DSE考试来说,在2025年的时候,有大约2万人达到了香港本地大学基本入学分数线“332A 22”,其占全部考生的比例为37.6%。这传达出,虽然超过三分之一的考生达到了标准,然而要是去竞争香港前八所大学的学位,那实际的录取比例将会更为严峻。
更为直观的是华侨生联考的录取数据变化 。大约五年前 ,其本科录取率还能维持在80%的高位 。然而到了2025年 ,这个数字已骤降至52.87% 。尽管全国参与招生的院校总数在增加 ,预计2025年将达到416所 。但是其中许多新增院校排名相对靠后 ,对高分考生吸引力有限 。进而优质学位的竞争反而更加残酷 。
身份红利收缩成趋势

两项政策施行同步调整,揭示出一种清晰的共同趋向:仅仅凭借“香港身份”或者“华侨身份”就能够轻易入读名校的时期已然过去。政策制定者正借助提升学术要求以及审核门槛,确保升学途径的公平性以及生源质量。对于学生来讲,身份所带来的便利正被实实在在的学业能力竞争所取代。
这样的转变对诸多家庭的长期规划产生了影响,以前,部分家庭只为子女规划获取相关身份,其主要目的便是冲着那条升学路径,在转变中的当下得对这种策略的性价比和成功率重新进行评定,规划的重点不得不从专注于“获取身份”更多地转向至“提升孩子自身的学术竞争力” 。

备选方案与路径规划
就算主渠道门槛有所提高,不过相关的备选升学方案照旧存在,于华侨生联考里,成绩没达到本科线的学生能够考虑部分高校开设的预科班,像暨南大学的预科班分成A、B两类,分数线大概分别在345分和330分,完成一年学习并且通过考核之后便可升读本科。
这是一个重要选择,对于那些DSE成绩未达到本科需求的人员而言,那便是香港的副学士类课程的呀!在二年O25年的时候,数据所展示出来的情况是,有着超过百分之七十二的DSE考生,达成了报读副学士这类课程的基本资格呐。当完成了两年的副学士学位学习的情形之下,学生是存在着凭借优异成绩去升读于香港本地大学本科高年级的可能性的,这被看作属于另一条采取“曲线升学”方式的路径呢。

家庭应对需早做打算
不断变化着的政策环境面前,家庭的应对策略得更具前瞻性并且更系统一些。要是选择DSE路径,家长就得仔细去甄别,而后挑选出资质可靠、对政策变化能迅速做出反应的培训机构。与此同时,鉴于“自修生”报考身份没有改变,怎样给学生营造出良好的备考环境以及支持系统是非常关键的。
面对针对规划华侨生联考的家庭来说应关注竞争剧烈的实际不能再把它当作“保险箱”,建议同时准备内地高考或者其他升学办法当作备选来分散危机要清楚前期开始漫长、系统的学术准备是应对未来不确定的最关键策略无论走哪条路 。
存在着这样一种情况,政策发生了变化,这一变化向我们发出了提醒,教育所具备的公平以及质量始终是其核心之所在。当身份优势逐渐模糊淡化的背景情况出现时,针对学生长远发展这个方面而言,扎实的学术能力与灵活的规划意识,究竟哪一个会显得更为重要呢?在此欢迎大家来分享各自的看法。