华侨生联考真实录取率如何?万一考砸了退路在哪?
华侨生联考真实录取率如何?万一考砸了退路在哪?
选赛道不只是选考试形式,更是选未来的升学路径与风险底线
从为孩子去规划升学路径开始,家长最为关心的其实是那张最终的录取通知书,华侨生联考跟香港DSE,这是两条不一样的赛道,最终所能通向大学的选中择范围也是大有不同这般,此直接关联到孩子未来教育资源以及人生走向 。
华侨生联考的主申请方向

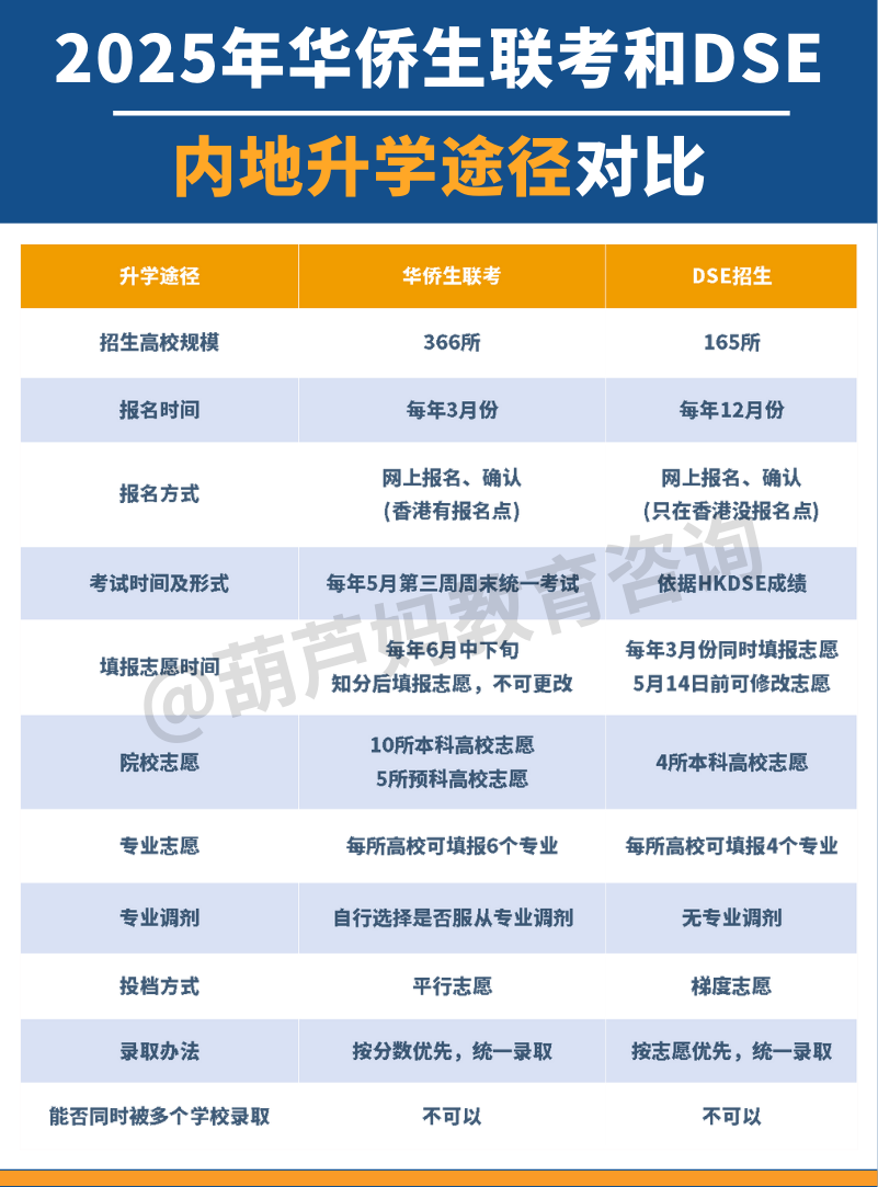
专为华侨而生的联考的主要设计目的便是升读于内地高校,借由这个考试,考生能够报考全国范围内超过300所本科院校,其中涵盖绝大多数“985”以及“211”工程大学,录取分数线相较于普通高考具备显著优势,像一些重点大学的文史类录取线或许相比高考低100分左右 。
但此通道大体是独立且单向的 , 考生得依据联考成绩填报志愿 , 流程跟内地高考相仿。其重点优势在于 , 它给具备港澳台侨身份的学生提供了一条竞争压力较小的内部赛道 , 凭借更低的分数门槛迈入相同层次的大学 。
联考成绩申请香港高校的局限

在香港,确实有部分大学接受用华侨生联考成绩来申请,然而这可不是主流的申请路径。比如说香港大学、中文大学这类学校,会特意预留极少数的名额给这类申请人。而且它的审核标准常常是很高的情况,一般要求联考成绩要处在名列前茅的位置 ,就像总分必须得达到那种顶尖的水平 。
这种方式实际上是把联考考生和内地最为出色的高考生放到一块儿竞争,因为名额稀缺并且标准含混,不确定性非常大,对于多数以联考作为主要途径的学生而言,尝试凭借此成绩去申请港校,成功的几率很低,并不是一个可靠稳当的抉择。
DSE的本地升学优势
香港中学文凭考试即DSE的学生通过本地大学联合招生办法也就是JUPAS进行申请,是享有明显政策倾斜的。香港八所资助大学把差不多80%的学士学位课程名额留给了通过JUPAS申请的本地生,这表明本地考生是于一个受到保护的池子里展开竞争的。

拿2024年的数据来说,借助JUPAS去报读大学课程的学生数量超过了3.8万人,而最终取得学士学位录取资格的大概有1.5万人。这样一种高录取率属于香港身份所带来的核心红利当中的一个,同时也是DSE相较于联考在申请港校的时候所具备的压倒性优势。
DSE申请内地大学的途径
申請內地高校,DSE考生亦屬可行。按照國家教育部所定的規則,非內地籍且持有香港永久性居民身份證的考生可以經由“文憑試收生計劃”去申請。在2025學年,參與此計劃的內地高校數量已增加到165所,其中包含清華、北大等頂尖院校。

但是,这种途径的竞争逻辑是不一样的,它不是跟内地高考生直接去比较分数,而是香港考生之间的竞争,各个内地高校会设定固定的DSE科目以及等级要求,并且根据所有申请者的成绩来择优录取,虽然门槛相对而言是比较清晰的,然而热门专业的竞争同样是很激烈的。
两条路径的退路与弹性分析

和传统高考更为贴近的是,华侨生联考呈现出的“退路”模式。一旦考试出现失利状况,有的学生是能够针对这一情况选择于内地进行复读操作的。紧接着可争取参与将在次年举行的考试。在整个备考期间以及正常度过日子方面存在的变动是比较小的一种情形。家庭所做的计划具备的可预测性质是比较强的。在经过多年时间后的数量较多的复读学生经历通过自身付出努力的行为有提高了成绩的情况。最终他们得以考入了符合自身理想的学校。
DSE的规则给出了更大的时间弹性,其成绩是能够合并的,也就是说可以将两年内最好的单科成绩相结合来申请大学,这就意味着假设第一年某些科目发挥不行,第二年能够专攻这些科目,而不用所有科目都重新考,这减轻了单次考试的压力,允许更具灵活性的备考策略。
如何根据孩子情况做选择

选择的关键之处在于目标大学所处的地方。要是家庭确切期望孩子回内地接受高等教育,而且孩子长时间在内地体系里学习,那么着重于华侨生联考是更为直接、更为匹配的途径。它能够在最大程度上运用身份给予的分数优惠,达成“低分上名校” 。
假设目标是要留在香港或者是到海外去进行升学,那么DSE才是更为恰当的选择,它不但在香港本地录取里占据着极大的优势,对于其成绩而言,全球超过300所大学都给予了广泛的认可,其中涵盖了牛津以及剑桥等英美名校,对于那些未来规划或许会更加多元的家庭而言,DSE能够留存下更为广阔的选择可能性。

于孩子的升学规划方面,您更所看重的是那种确定性,像是明确的低分录取通道这般,还是注重未来发展所具备的多种可能性呢?欢迎于评论区去分享您自身的看法。要是觉得本文的分析有一定帮助的话,请进行点赞并且分享给同样对这个问题予以关心的朋友。