暨南大学简介:百年名校的辉煌历史与多元学生构成
暨南大学简介:百年名校的辉煌历史与多元学生构成
作为中国历史最悠久的大学之一,暨南大学在中国高等教育史上有着重要地位:第一所由国家创办的华侨高等学府,校名一直沿用的百年名校之一,全国首批试行学分制的高校
想要感受独特的海外留学环境,却在挑选院校时举棋不定?暨南大学和华侨大学都是不错的选择,它们各自有哪些亮点,招生政策又是怎样的?不如好好研究一下。
历史底蕴深厚

暨南大学校本部坐落于广州,是我国首家由政府创立的华侨类高等学府,而且其校名自创立以来未曾有所变动,是一所历经百年的知名学府。在这所大学里,高等教育史上留下了诸多“第一”,例如最早在综合性大学内设立医学院。而华侨大学则是在福建泉州设立,由周恩来总理亲自审批成立,是中央直属的高等院校,其地位举足轻重。
学生规模庞大

暨南大学的全日制学生规模达到48580人,其中国家本科生有30180人,研究生有18400人。同时,学校拥有来自96个国家和地区的14621名留学生,其中香港籍学生达到7641人。而华侨大学的学生遍布100多个国家和地区,现有在校生超过3.5万人,港澳台及外国学生共计7622人。
两校联考形式
该联合考试采用“3 X”的考试形式,考生需必考语文、英语、数学三门课程。文科考生还需在历史与地理中选择一门科目参加考试。医学专业的考生则需在物理与化学中挑选一门,并且还需额外参加生物科的考试。理工医专业的考生们有权利选择同时报考文史、外经、管理、法学等众多专业,并且具体的考试内容会严格按照《考试大纲》的相关规定来进行。

考试时间与地点
2024年5月11日到12日(暂定时间)将举办考试,考场分别设在香港、澳门、广州和厦门四个城市,具体信息请查看准考证。考生可以根据自己的实际情况,选择离自己较近的考场,这样可以更加方便地参加考试。

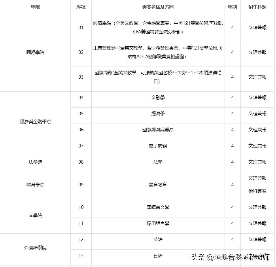
招生专业多样
暨南大学提供了丰富的专业选择,新闻与传播学院的新闻学专业设在番禺校区。某些专业,例如体育教育,要求考生将之作为首选志愿,并接受专业技能测试。建筑学专业的录取条件中,美术复试是必须的环节。华侨大学的术科类专业对考生有特定的基础要求,且仅录取将之作为首选志愿的考生,在情况需要时还会进行复查。
费用标准公布
尽管材料并未具体列出两所学校的学费和宿舍费用具体金额,但考生和家长对此都表现出了高度关注。他们可以访问学校官网,或是向招生部门咨询,以获取最新信息,这样他们就能提前做好相应的资金筹备工作。

你打算报考哪所高校,是暨南大学还是华侨大学?若你对某所学校的某个专业情有独钟,不妨在评论区分享你的看法。同时,别忘了点赞并转发这篇文章。

