孩子中考不理想?港、澳、台华侨生联考或是更好选择
孩子中考不理想?港、澳、台华侨生联考或是更好选择
孩子中考成绩不理想,只能上中专或技校?又或是参加艺术培训走艺考生路线?当然还有更好的选择——参加港、澳、台华侨生联考。享受华侨生的优惠待遇,入读国内一流大学。
孩子的中考成绩并不理想,这让家长们心里充满了担忧。面对这一挑战,家长们可能会考虑让孩子上中专或技校,或者选择走艺术生的道路。除此之外,还有一条途径,那就是尝试报考港澳台华侨生的联考。这样的选择确实让人感到困惑,不如我们一起来详细探讨一番。

中考困境选择
中考成绩未能达到预期,家长和孩子面临着人生道路上的重要抉择。他们或许会考虑进入中专或技校,这样的选择既传统又实用,有助于孩子掌握一项技能,为未来从事技术工作奠定基础。但另一方面,也有通过参加艺术培训并选择艺考生道路的人,他们有机会脱颖而出,但艺术类考试的竞争非常激烈,而且所需的投入也相对较大。此刻,香港、澳门、台岛各地的华侨学子们,纷纷将他们的视线聚焦在了联考上,这一举动立刻引发了广泛的关注。

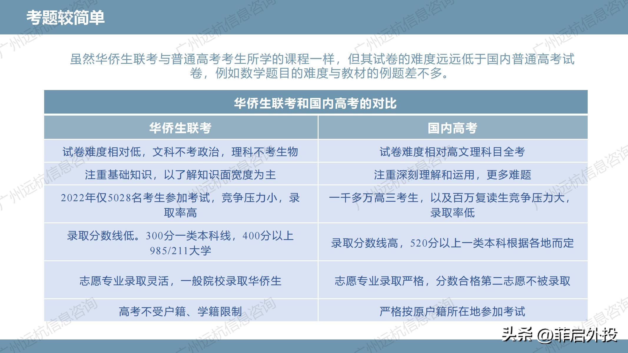
华侨生联考优势

参加港澳台华侨生的联考,能享受到不少好处。虽然网上有传言说,只要考到400分就能进入北大或清华,这听起来有些夸张,但确实有华侨生以较低分数被录取的情况。如果分数在400分左右,考上一本大学还是有可能的,冲击国内顶尖高校也有明显优势。只要孩子足够努力,通过这种方式进入知名学府并非不可能。现在参与这项联合考试的学生,大部分来自香港、澳门以及台湾地区,这样的机会对于孩子们来说十分难得,家长们或许应该好好思考一下。

华侨生资格难题
现实往往显得严酷,对于那些渴望获得华侨生身份的人来说,挑战尤为突出。以香港为例,若要申请成为永久居民,需满足诸多要求,诸如年龄限制、教育水平、工作背景以及家庭状况等,并且必须在香港连续居住七年。若在七年中有超过六个月的时间不在香港,还需给出合理的解释并提供相应的证明材料。严格的限制让许多家长原本为了孩子争取联考资格的付出化为乌有,让他们身心俱疲。
菲律宾方案替代

别灰心,菲律宾的华侨子女是个不错的选择。在菲律宾申请永久居留,您可以选择两条路径:一是通过SRRV退休移民永居签证,只要申请人年满五十周岁,存入两万美元,就能带着未满二十一岁的子女和配偶一同申请;二是选择ASRV小特赦永居签证,年满十八周岁,捐赠三万五千美元,就可以带着未满二十一岁的子女和父母一同申请获得永久居留权。这两种方案申请流程简便,办理周期也较短。
文化教育考察

菲律宾的教育体系别具特色,其借鉴了美国的体系,打造出一种优质的纯英文教学环境。若孩子在当地接受教育,他们不仅能获得华侨生的身份,还能显著提升自己的英语能力。在菲律宾学习两年之后,孩子便有资格参加联考,然而,家长们对此仍存顾虑,担忧孩子可能会面临适应上的困难。家长需提前深入掌握菲律宾的文化习俗,同时积极与那些拥有丰富育儿经验的家长交流,唯有如此,才能确保孩子度过一段愉快的求学时光。
前景收获评估
花费两年光阴以及数万美元,家长们致力于为子女争取华侨身份,期望他们能以较低的成绩门槛进入国内顶尖学府,这样的投资无疑是合理的。子女们有望借此机会改变自身命运,在教育资源分配不均的现实中脱颖而出。然而,每个孩子的具体情况都有所不同,家长们需在全面权衡各种可能性之后,再作出明智的决策。
您认为给孩子申请菲律宾的长期居留许可,并且参与华侨生的联考,这样的选择是否适宜?我非常期待您的高见,同时也欢迎您发表评论、点赞支持以及转发分享。